| নং | শিরোনাম | সেবার ধাপ | কার্যকলাপ |
|---|---|---|---|
| | |||
| ১ | উপজেলা পর্যায়ে দুর্যোগ ব্যবস্থাপনা পরিকল্পনা | দেখুন | |
| ২ | আই | দেখুন | |
| ৩ | মুক্তিযোদ্ধা সম্মানী ভাতা | দেখুন | |
| ৪ | পতিবন্ধী শিক্ষার্থীদের শিক্ষা উপবৃত্তি | দেখুন | |
| ৫ | পল্লী সমাজসরবা কার্যক্রমের আওতায় ক্ষুদ্র ঋণ। | দেখুন | |
| ৬ | এসিডদগ্ধ ও প্রতিবন্দীদের পূর্ণবাসন কার্যক্রমের আওতায় ক্ষুদ্র ঋণ। | দেখুন | |
| ৭ | বিধবা ও স্বামী পরিত্যাক্তা দুঃস্থ মহিলা ভাতা | দেখুন | |
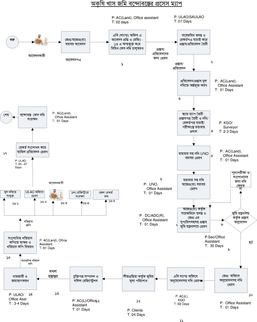
| ৮ | অকৃষি খাস জমি বিতরণ | দেখুন | |
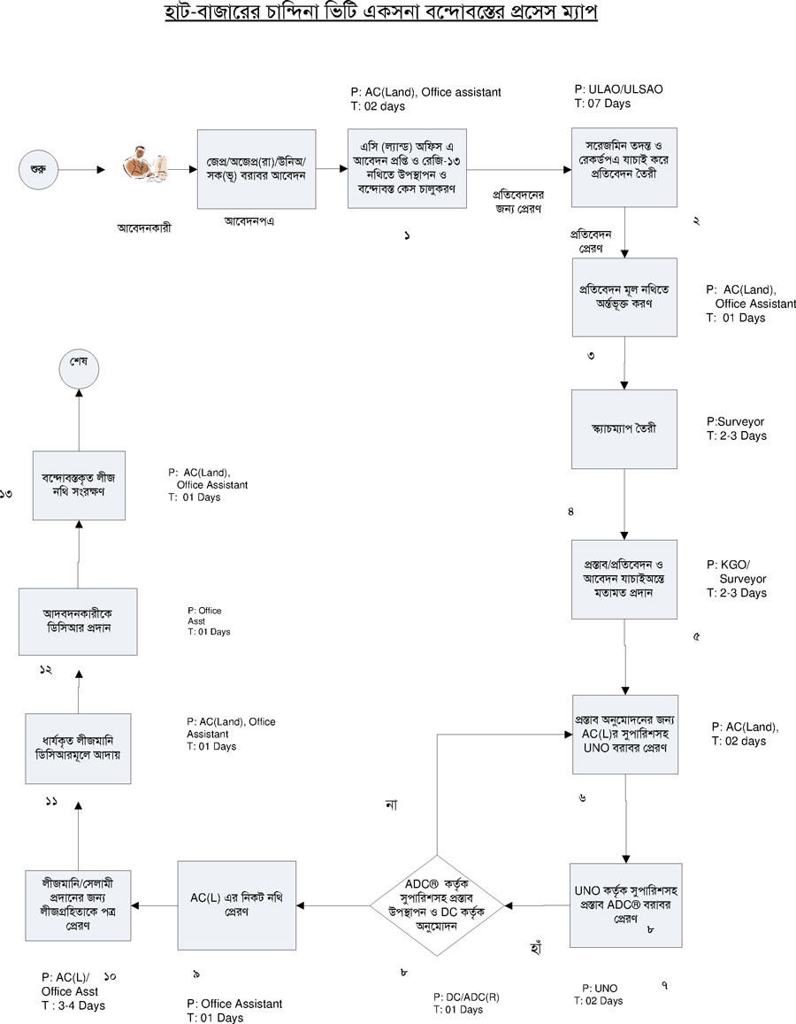
| ৯ | হাট বাজার ইজারা | দেখুন | |
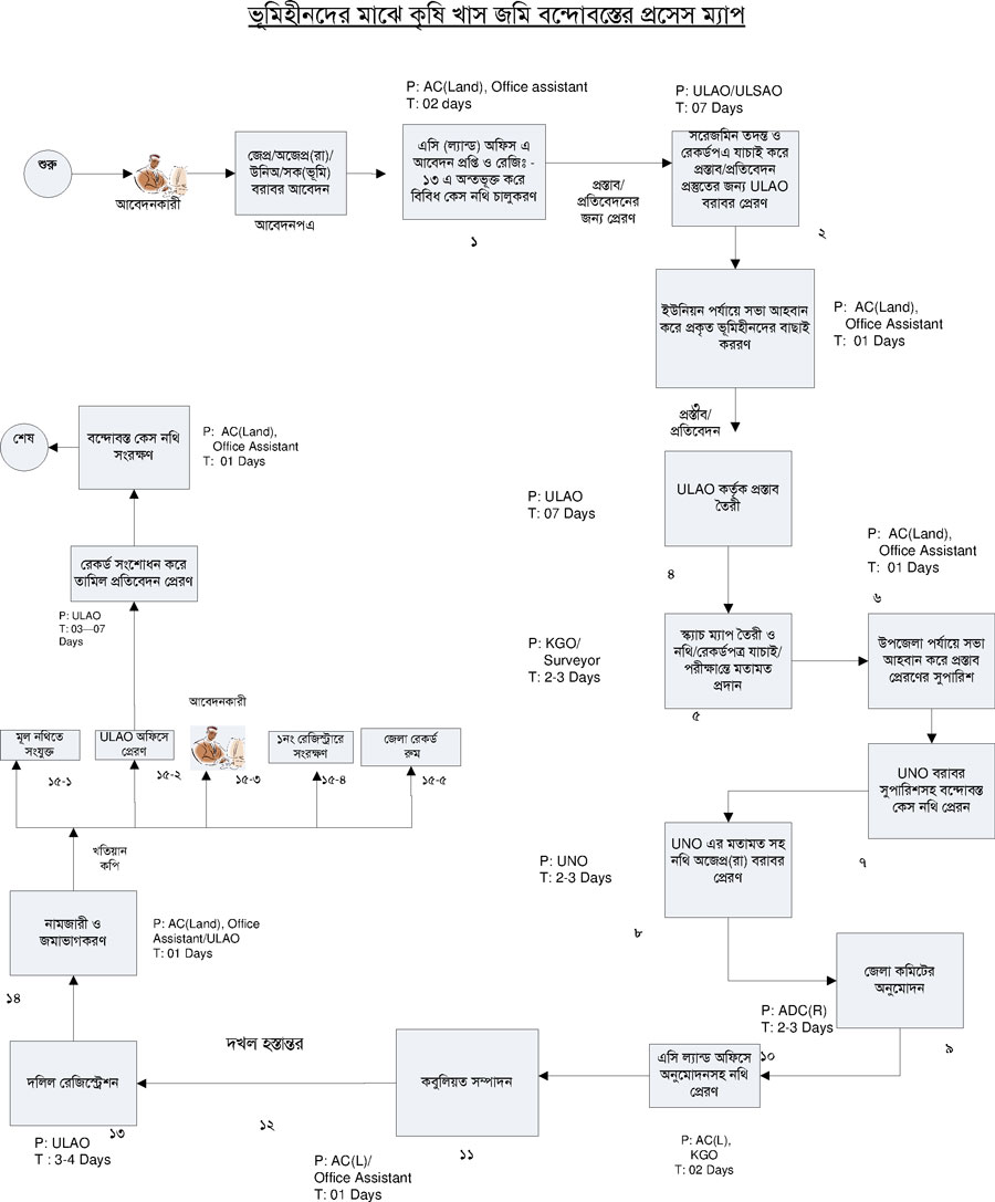
| ১০ | ভূমিহীনদের মাঝে কৃষি খাস জমি বিতরণ | দেখুন |